《2025蛇年纪念币纪念钞什么时候兑换》
预约承办银行于2025年1月3日至1月9日办理2025年贺岁双色铜合金纪念币和纪念钞预约兑换,请收藏者届时留意哦!
2025蛇年纪念币纪念钞什么时候可以兑换
2025蛇年纪念币纪念钞需在2024年12月23日至12月24日预约成功的才能现场兑换哦!
现场兑换时间:2025年1月3日-1月9日
预约承办银行于2025年1月3日至1月9日办理2025年贺岁双色铜合金纪念币和纪念钞预约兑换。公众可按照约定的时间,持在预约系统中登记的有效身份证件,前往约定的预约承办银行网点办理预约兑换业务。
中国人民银行各分支机构可根据实际情况延长2025年贺岁双色铜合金纪念币和纪念钞兑换期。
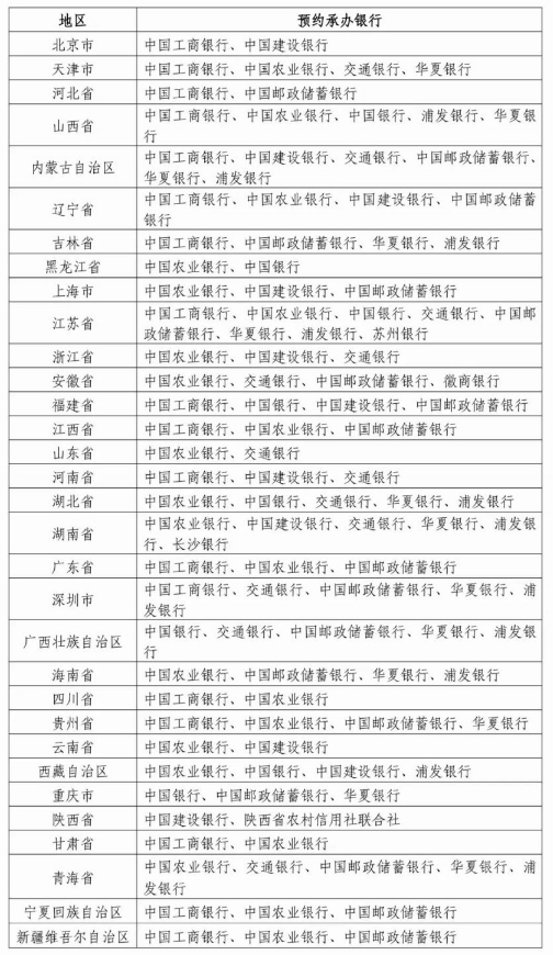
承办预约兑换工作的银行业金融机构
中国工商银行、中国农业银行、中国银行、中国建设银行、交通银行、中国邮政储蓄银行、华夏银行、浦发银行、苏州银行、徽商银行、长沙银行、陕西省农村信用社联合社(以下统称预约承办银行)共同承担2025年贺岁双色铜合金纪念币和纪念钞的预约兑换工作。各地区具体安排如下:

购买蛇年纪念币的操作步骤
1.了解市场行情:在购买蛇年纪念币之前,首先要了解市场行情,掌握蛇年纪念币的价格走势和市场供求情况。
2.选择可信赖的渠道:购买蛇年纪念币时,选择可信赖的渠道非常重要。可以选择银行、纪念币交易所等正规渠道购买。
3.核对真伪:购买蛇年纪念币时,要仔细核对其真伪。可以通过查看包装盒、硬币的重量和纹路等方式来辨别真伪。
4.保存购买凭证:购买蛇年纪念币后,要保存好购买凭证,以备日后参考和鉴定。
蛇年纪念币的设计特点
蛇年纪念币的正面采用了中国传统文化中的“蛇”元素,背面则印有国家的标志性建筑和文字。币面的设计精美细腻,展现了中国传统文化的独特魅力。
2025蛇年纪念币纪念钞的收藏建议
了解市场:在收藏蛇年纪念币之前,建议您先了解贵金属纪念币的市场行情和价格走势,以便做出明智的收藏决策。
选择正规渠道:购买蛇年纪念币时,务必选择正规的金融机构或专业收藏品市场进行购买,以确保所购纪念币的真实性和来源可靠性。
注意保存:贵金属纪念币需要良好的存放环境以避免氧化等因素影响其外观和价值。因此,在收藏过程中,您需要注意对纪念币的保存和保养。
